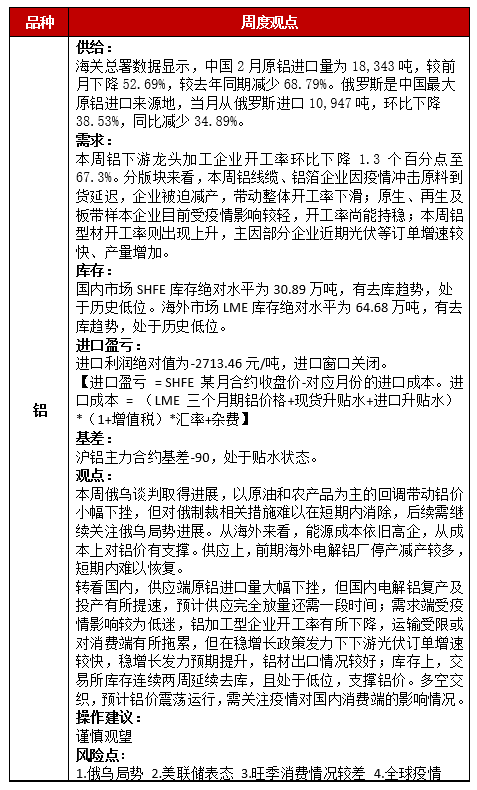
沪铝期货盘面情况:12月25日,沪铝期货主力合约收涨0.25%至19895.0元,当日最高价报19990.0元,最低价报19840.0元,持仓量:+1063手至188279手。
沪铝期货实时行情 更新时间:-----
最新价

图片来源于网络,如有侵权,请联系删除--
-
涨跌值

图片来源于网络,如有侵权,请联系删除--
-
涨跌幅

图片来源于网络,如有侵权,请联系删除--
资金流向:截至下午15:00收盘,沪铝期货资金整体流入2764.81万元。
(2024年12月25日)今日沪铝期货资金流向
| 品种 | 资金流向 | 成交量(手) | 成交额(元) |
|---|---|---|---|
| 沪铝期货 | 2764.81万元 | 96751 | 9630170100 |
