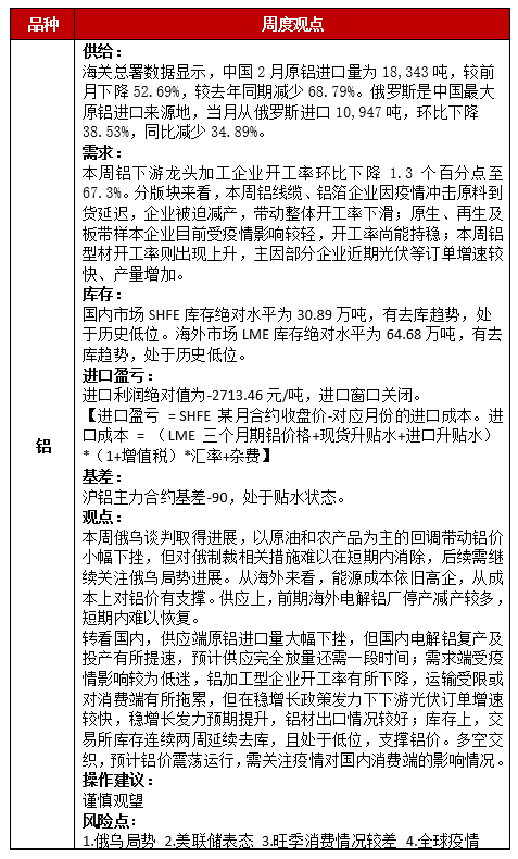
沪铝期货盘面情况:1月14日,沪铝期货主力合约收涨0.30%至20300.0元,当日最高价报20360.0元,最低价报20200.0元,持仓量:+13025手至183023手。

图片来源于网络,如有侵权,请联系删除
-
最新价
--

图片来源于网络,如有侵权,请联系删除 -
涨跌值
--

图片来源于网络,如有侵权,请联系删除 -
涨跌幅
--
资金流向:截至下午15:00收盘,沪铝期货资金整体流入7338.66万元。
(2025年1月14日)今日沪铝期货资金流向
| 品种 | 资金流向 | 成交量(手) | 成交额(元) |
|---|---|---|---|
| 沪铝期货 | 7338.66万元 | 138008 | 14000700400 |
